主营业务

设计业务板块拥有公路行业甲级、市政行业(道路工程、桥梁工程)专业甲级、市政行业(排水工程)专业乙级

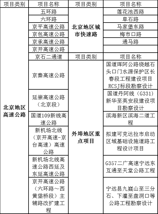
设计院自成立至今,完成不同等级的公路、城市道路勘察设计3000多公里,大中桥梁1000多座,隧道40多座,其中典型项目有:

 

 

Baidu
map